精益生产 隆力奇开展供应链体系VSM培训
来源:人民网责任编辑:人民网2018-05-12 08:26

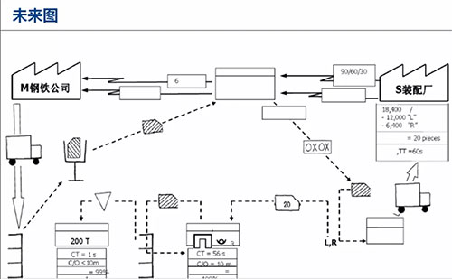
导语 根据隆力奇常熟总部培训要求和精益生产培训计划,常熟工厂于4月在工厂内部进行了“2018隆力奇供应链体系VSM培训课堂 ---- VSM未来价值流程图”的培训,司职供应链系统生产制造中心总监助理,精益生产方向的内部培训师汪孔望,对公司供应链体系各部门主要精益对接负责人进行培训。 培训的主题是“VSM未来价值流程图绘制”。本次培训的主体内容为精益价值流的概念、绘制未来状态的VSM价值流程图、如何实施。
精益价值流的概念 1、精益价值流的分类: 客户愿意为之付款的活动(VA)、不创造价值但是必要的活动(NVA)、消耗资源,但是不创造价值的活动(NVA)。一切不创造价值的活动我们都称为浪费,浪费意味着价值流中存在问题。比起问题的原因,浪费更是问题即将出现的征兆。我们必须查出浪费的原因并消除它。而查出浪费就必须了解它。七大浪费包括,运输 (T)、库存(I)、动作(M)、等待(W)、过量生产(O)、不必要的过程(O)、缺陷(D)。
2、精益价值流的特征: 在精益生产中,我们真正需要努力做到的就是使一个步骤仅仅生产下个步骤所需要的,并在其需要时按时供给。 我们努力将所有步骤连在一起 -- 从做种的客户接收上溯到原材料 -- 整个过程平稳顺畅 -- 不走弯路-- 从而保证最短的交付时间、最高的品质和最低的成本。
绘制未来状态的VSM价值流程图
指导原则1:按照节拍时间生产 指导原则2:尽可能开发连续流 指导原则3:生产中连续流无法扩展至上有的部分,利用超市系统进行控制 指导原则4:将客户日程表只发给一个生产工序 指导原则5:在定拍流程均匀分配不同产品的生产 (平衡混合生产) 指导原则6:在定拍流程中利用释放和收回小的,恒定的工作增量来建立“初始拉动 ”(稳定生产数量)。 指导原则7:在定拍流程上流的制造过程中,开发制造“每件每天”的能力,然后是每班,然后是每小时,每托盘或每pitch。


未来状态的关键问题 :什么是节拍时间?你要建客户可以直接拉动装运的成品超市么?在哪些区域你可以使用连续流管控?为控制下游流程的生产,你会在哪些工序使用超市拉动系统?你会在生产链中的哪个点确定生产的日程?在定拍流程中你会怎样平衡混合生产?你需对哪道流程进行改善?准确率,换模…… 针对未来状态中的这些关键问题,通过七大指导原则,dedecms
,识别当前的改善机会,画出未来的价值流程图。
如何实施 完成目标的计划 不要消极怠工! 实施回顾:没问题=一个问题 要管理突发事件,你需要一个计划! 将计划与可测量的业务目标捆绑在一起 将你的未来状态规划分解为“环” 制定实施计划 将布局图间的联系指出来,为检验实施效果,应遵循和追踪价值流,选择合适的价值流环开始实施。

VSM价值流程图作为一种用来描述物流和信息流的形象化工具,主旨在于暴露存在的浪费问题,并彻底排除浪费。 隆力奇常熟工厂在这次培训完成后,各小组完成了属于自己的一张VSM的价值流程图,踏出了精益生产探寻之路的坚实一步。

你可能对下面的文章也感兴趣
珠海圣原生物科技有限公司生产基地年产 120 万瓶低聚果糖口服液、 900 万袋低聚果糖颗粒剂、 500 万支女性护理液项目 第二次网上公示 一、 本建设项目 环境影响 报告书内容 《 珠海圣原生物科技有限公司生产基地年产 120 万瓶低聚果糖口服液、 900 万袋低聚……
江苏隆力奇生物科技股份有限公司位于隆力奇生物工业园内,园区占地2000余亩,公司主要经营化妆品、家用洗涤品、养生保健产品、家具、房地产、物流等八大系列1000多个品种。……
学员为展开下线老公儿子都不放过 近来,隆力奇(江苏隆力奇生物科技有限公司)深陷传销漩涡,并因其直销方式很像传销而被工商部门约谈处分。但记者发现辽沈晚报所报导的频涉传销地辽宁省,并不是其法定核准的直销区域,而隆力奇却声称学员月薪可达百万,三年……
江苏隆力奇生物科技股份有限公司(下称隆力奇)1992年10月成立于江苏省常熟市,主要经营化妆品、家用洗涤品、养生保健产品、家具、房地产、物流等。2008年8月申获国家商务部颁发的直销经营许可证,批准直销区域为江苏和云南,核准直销产品为化妆品、保健食品和……
2018年盛夏,北京。人们感觉今年的气温似乎要比往年更热一些。此时此刻,受骗人周雪娟心里更是心急如焚。她脸色苍白,嘴角上挂着还没有愈合的水泡;她两眼发红,眼泪顺着她疲倦的脸颊不停地流了下来。 借高利贷投资隆力奇血本无归 周雪娟如泣如诉:2017年12……
蛇油应用在我国有悠久历史,李时珍《本草纲目》也记载了蛇油治疗冻疮、皲裂、湿疹以及水火烫伤等疗效。隆力奇作为蛇油膏的品类王者,畅销市场30年,深受广大消费者喜爱,稳居蛇油膏王者尊位。2008年以来,隆力奇涉足直销经营,涉传事件便层出不穷,多家新闻……
一盐城男子进行非法传销活动,截至2013年案发,他伙同他人共发展下线成员共计27500人,传销资金达数亿元。这看似是一条社会新闻,却在6月14日引发关注,事涉知名日化公司隆力奇是该事件舆情关注度走高的原因之一,而《扬子晚报》披露的开庭前插曲更是让隆力……
很多人都有过一夜暴富的梦,但除了买彩票中头彩这种极小概率的事情发生在你身上,否则你只能踏踏实实的工作挣钱,还各种贷款。好的也是做做生意,发一笔财,但也不至于说是暴富。近日,就有这样一位父亲,为了能做有钱人,做人上人,竟然要与全家人断绝关系……
反传防骗联盟 讯 : 6月4日,江苏省食品药品监督管理局网站发布《江苏省2018年3月份违法药品医疗器械保健食品广告公告》,共有7种药品广告、3种医疗器械广告、5种保健食品广告被通报。第14项为苏州市保和堂生物科技有限公司的保和堂牌蛹虫草胶囊,发布媒体为……
如新TR90被指虚假宣传 在华不具备化妆品生产资质 近日,直销门户网接到消费者王女士投诉如新(中国)TR90产品宣传不仅能够改善提升精致脸部皮肤的功效,还能减肥,代理商承诺有效合作,无效退款,但王女士使用一个月后,发现没有达到预期的效果。 那么,这款……