张振还告诉反传销网,在提醒操盘方开发票公司(上海熊抱商贸有限公司)与授权书(江苏洋河酒厂股份有限公司微商专用章)不对应,违反国家法律法规后,操盘方以“江苏洋河酒厂股份有限公司”名义自上海宝山区发过来一份“警告函”。
点击添加图片描述(最多60个字)
涉嫌传销被行政处罚100万元
点击添加图片描述(最多60个字)天眼查显示,上海微阵科技有限公司11月12日因“组织策划传销行为”被上海市普陀区市场监督局违法没收所得159万多元,处罚100万元。
点击添加图片描述(最多60个字)行政处罚书
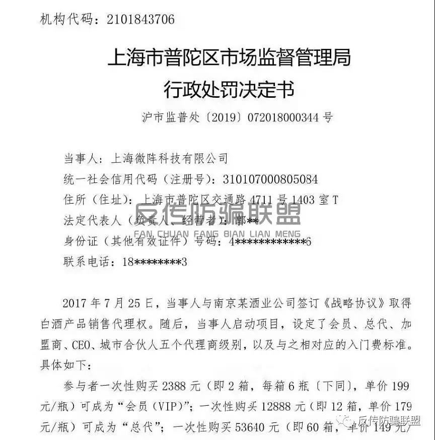
行政处罚书显示,2017 年 7 月 25 日,当事人与南京某酒业公司签订《战略协议》取得 白酒产品销售代理权。随后,当事人启动项目,设定了会员、总代、加 盟商、CEO、城市合伙人五个代理商级别,以及与之相对应的入门费标准。具体如下参与者一次性购买 2388 元(即2箱,每箱 6 瓶〔下同〕,单价 199 元/瓶)可成为“会员(VIP)”;一次性购买 12888 元(即 12 箱,单价 179 元/瓶)可成为“总代”;一次性购买 53640 元(即 60 箱,单价 149 元/ 瓶)可成为“加盟商”;一次性购买 210600 元(即 260 箱,单价元/瓶)可成为“CEO”;一次性购买 972000 元(即 1200 箱,单价 135 元/瓶)可成为“城市合伙人”。
经统计,2017年9月至2018年3月期间,当事人通过设定五级代理商销售体系,发展代理商4383个,其中 CEO 级别329个,加盟商667个,总代 2153 个,会员1234个;销售32,445 箱。经上海华安会计有限公司审计,当事人通过上述销售模式,取得销售收入26,280,450 元,扣除项目成本及税收 24,686,091.43 元,当事人违法所得为 1,594,358.57元。
当事人的上述行为,构成了《禁止传销条例》第七条第二项“(二)组织者或者经营者通过发展人员,要求被发展人员交纳费用或者以认购商品等方式变相交纳费用,取得加入或者发展其他人员加入的资格,牟取非法利益的;”、第三项“(三)组织者或者经营者通过发展人员,要求被发展人员发展其他人员加入,形成上下线关系,并以下线的销售业绩为依据计算和给付上线报酬,牟取非法利益的。”所指的行为。
根据《禁止传销条例》第二十四条第一款:“有本条例第七条规定的 行为,组织策划传销的,由工商行政管理部门没收非法财物,没收违法所得,处 50 万元以上 200 万元以下的罚款;构成犯罪的,依法追究刑事责任”的规定,对当事人作出如下处罚:
一、没收违法所得人民币壹佰伍拾玖万肆仟叁佰伍拾捌圆伍角柒分;
二、罚款人民币壹佰万圆整
保肝护肝、抗氧化的白酒被指虚假宣传
据公开资料显示,洋河进军微商的酒是由洋河股份成立的技术研究团队,历经五年时间研发出 来的微分子酒——洋河无忌。
“微分子酒”将【绵柔】重新定义,满足新时代要求。
多:微量成分多。
洋河微分子含有数量众多的微量成分,让酒的味感更复合,口感更绵柔。好喝不易醉。
快:醒酒快
微分子酒中含有大量的小分子物质,所以,代谢快、醒酒快,轻松畅饮不伤身。
好:身体好
洋河微分子,更绵柔更健康。它含有丰富的健康因子,尤以核苷类似物更为突出,含量足足是其他白酒的 100倍以上,在保肝护肝、抗衰老、抗氧化等方面都有独特效果。
省:更省心
更绵柔更健康的洋河微分子,让你省心,让爱你的人更省心。
不少代理商表示,洋河无忌酒中含有大量健康因子,在保肝护肝、抗衰老、抗氧化等方面都较有效果,从而赋予了微分子酒独特的健康品质。
那么,问题来了,一款白酒宣传“醒酒快、保肝护肝、抗衰老、抗氧化”等功效,俨然成为了一款有功效的保健酒,但在国家食品药品监督管理总局官网无法查询到。
除此之外,洋河无忌酒宣传核苷类似物含量足足是其他白酒的 100倍以上,核苷(酸)类似物,用于核苷(酸)类似物治疗,这种药物功能主要是抗病毒,提高免疫及恢复肝功,而长期核苷类似物抗病毒的应用必然会发生病毒变异和耐药。
相关医学教授对此表示,一种白酒不管含有什么成份、多少度,其基本成份就是乙醇。乙醇对肝脏的损害是一个常识性问题,如果说喝某种有功效的白酒有益于保护肝脏,不仅涉及到是否对消费者负责的问题,更涉及到对整个白酒行业发展的潜在负面影响。
对于此次洋河无忌涉嫌传销被罚百万,深谙品牌运营和公关管理技巧的洋河无忌高层是将真正的痛定思痛,改过自新?还是使用其他方式去平息舆论?反传销网拭目以待!




